钜大锂电 | 点击量:0次 | 2018年08月31日
大族激光中标宁德时代新能源电池项目
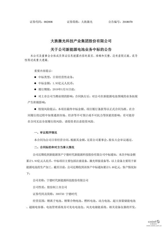
8月27日午间,大族激光发布公告称,公司近期收到新能源客户宁德时代新能源科技股份有限公司中标通知,中标金额累计1.93亿元人民币,中标项目主要包括注液设备、激光焊接设备等,以上设备主要用于新能源电池的生产加工。
在此之前,8月20日,大族激光就曾发布公告称公司收到新能源客户宁德时代中标通知,中标金额累计3.53亿元人民币,中标项目主要包括用于新能源电池生产加工的激光模切设备、焊接设备、成形设备等。也就是说,近期大族激光已经收到两份宁德时代的中标通知书,累计中标金额多达5.46亿元。
大族激光表示,上述项目的执行,对公司在新能源电池领域的业务拓展产生积极影响。
公告原文如下:











