钜大锂电 | 点击量:0次 | 2018年05月15日
如何自制12.6v锂电池充电器?
12.6V锂电池是由三节4.2V锂电池串联而成,因此12.6v锂电池充电器的电路设计即可适用于锂电池充电器电路原理图。
12.6v锂电池充电器电路原理图(一)

本电路带充电状态显示功能,红灯闪正在充,绿灯闪马上要充满,绿灯亮完全充满。只要您有12V的电源就可以,接完电路后先别装电池,调右下角的可调电阻,使电池输出端为4.2V,再调左下角的可调电阻使LM358第三脚为0.16V就可以了,充电电流为380mA,超快,三个并连的二极管是降压的,防止LM317过热,且LM317须加散热片,图中的三极管可以任意型号。
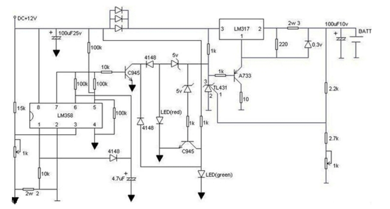
12.6v锂电池充电器电路原理图(二)

如图所示是一种恒流恒压的锂电池充电控制板,图中Q1、R1、W1、TL431组成精密可调稳压电路。Q2、W2、R2构成可调恒流电路。Q3、R3、R4、R5、LED为充电指示电路。随着被充电锂电池电压逐渐上升,充电电流将逐渐减小,待电池充满后R4上的压降不断减小,最终使Q3截至,LED熄灭,为了保证电池能充足,请在指示灯熄灭后继续充电1~2小时,使用时需要在Q2、Q3装适当大小的散热片。
12.6v锂电池充电器电路原理图(三)

充电装置原理电路图所示,最大输出电流为20A,最高充电电压为80V.它可以从0V起进行调节,因此能对各种规格的蓄电池进行充电,还可以对相同规格的蓄电池组或串联蓄电池组进行充电,如最多可对5只串联的12V蓄电池同时进行充电。对串联蓄电池充电,可缩短连线长度,减少线损,连接方便,因此可大幅度提高工作效率。
从图中可知,变压器T为双基极管V1提供工作电压,双基极管V1及相应外围元件组成一个振荡器,振荡频率可由RP1、RP2控制。在本电路中,RP1、RP2取值相差较大,所以在实际工作中,RP2可起粗调作用,RP1起细调作用,这对单个电池充电时尤为重要,可避免损坏蓄电池。由V1产生的振荡脉冲经VD3隔离,触发晶闸管VS,充电电流的大小及电压的高低取决于振荡器的输出脉冲,即由振荡频率决定。R5为取样电阻,其大小视电流表而定,若电流表内带取样电阻,则R5可省去。R6、C2是保护表头用的阻尼元件。
实际选用的元件参数如图,变压器T可用功率为5W、输出电压为24V左右的任何型号的变压器,若输出电压达不到0~80V,最大电流达不到20A,可换用另一只双基极管,也可换用触发灵敏度高一些的晶闸管。特别需要注意的是:相线和零线要按图中连接;实际操作时,一定要接好电池后才可接通电源;充电结束后,应先切断电源,再拆除电池的连线。本机的缺点是对电网的干扰较大,有条件的话,可制作一个大功率的滤波器,以减少对电网的干扰。
12.6v锂电池充电器电路原理图(四)

如图为锂电池快速自动充电器电路。锂电池可大电流充电,但单节锂电池的充电电压最大值不能超过4.2V,若超过4.5V,就可能造成永久性损坏。锂电池的放电电压不得低于2.2V,否则也将可能造成永久性损坏。该电路采用了LM3420—8.4专用锂电池充电控制器。当电池组电压低于8.4V时,LM3420输出端①脚(OUT)无输出电流,晶体管Q2截止,因此,电压可调稳压器LM317输出恒定电流,其电流值取决于RL的取值。
LM317额定电流为1.5A,若需要更大的充电电流,可选用LM338或LM350。充电过程中,电池电压会不断上升。电池电压被LM3420的输入脚④(IN)检测,当电池电压升到8.4V(两节锂电池)时,LM3420输出端①脚有输出电压,使Q2控制LM317转入恒压充电过程,电池电压稳定在8.4V,此后充电电流开始减小,锂电池充足电后,充电电流下降到涓流充电。
当输入电压中断后,晶体管Q1截止,电池组与LM3420断开,二极管D1的作用可避免电池通过LM317放电。
上一篇:钛酸锂电池面临的挑战有哪些?










