钜大锂电 | 点击量:0次 | 2018年05月07日
简述锂离子电池保护板的原理
锂电池保护板原理
锂电池(可充型)之所以需要保护,是由它本身特性决定的。由于锂电池本身的材料决定了它不能被过充、过放、过流、短路及超高温充放电,因此锂电池锂电组件总会跟着一块精致的保护板和一片电流保险器出现。
锂电池的保护功能通常由保护电路板和PTC等电流器件协同完成,保护板是由电子电路组成,在-40℃至+85℃的环境下时刻准确的监视电芯的电压和充放回路的电流,及时控制电流回路的通断;PTC在高温环境下防止电池发生恶劣的损坏。
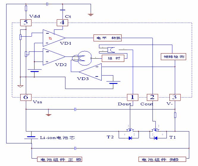
普通锂电池保护板通常包括控制IC、MOS开关、电阻、电容及辅助器件FUSE、PTC、NTC、ID、存储器等。其中控制IC,在一切正常的情况下控制MOS开关导通,使电芯与外电路导通,而当电芯电压或回路电流超过规定值时,它立刻控制MOS开关关断,保护电芯的安全。
在保护板正常的情况下,Vdd为高电平,Vss,VM为低电平,DO、CO为高电平,当Vdd,Vss,VM任何一项参数变换时,DO或CO端的电平将发生变化。
1、过充电检出电压:在通常状态下,Vdd逐渐提升至CO端由高电平变为低电平时VDD-VSS间电压。
2、过充电解除电压:在充电状态下,Vdd逐渐降低至CO端由低电平变为高电平时VDD-VSS间电压。
3、过放电检出电压:通常状态下,Vdd逐渐降低至DO端由高电平变为低电平时VDD-VSS间电压。
4、过放电解除电压:在过放电状态下,Vdd逐渐上升到DO端由低电平变为高电平时VDD-VSS间电压。
5、过电流1检出电压:在通常状态下,VM逐渐升至DO由高电平变为低电平时VM-VSS间电压。
6、过电流2检出电压:在通常状态下,VM从OV起以1ms以上4ms以下的速度升到DO端由高电平变为低电平时VM-VSS间电压。
7、负载短路检出电压:在通常状态下,VM以OV起以1μS以上50μS以下的速度升至DO端由高电平变为低电平时VM-VSS间电压。
8、充电器检出电压:在过放电状态下,VM以OV逐渐下降至DO由低电平变为变为高电平时VM-VSS间电压。
9、通常工作时消耗电流:在通常状态下,流以VDD端子的电流(IDD)即为通常工作时消耗电流。
10、过放电消耗电流:在放电状态下,流经VDD端子的电流(IDD)即为过流放电消耗电流。

1、通常状态:电池电压在过放电检出电压以上(2.75V以上),过充电检出电压以下(4.3V以下),VM端子的电压在充电器检出电压以上,在过电流/检出电压以下(OV)的情况下,IC通过监视连接在VDD-VSS间的电压差及VM-VSS间的电压差而控制MOS管,DO、CO端都为高电平,MOS管处导通状态,这时可以自由的充电和放电;

当电池被充电使电压超过设定值VC(4.25-4.35V)后,VD1翻转使Cout变为低电平,T1截止,充电停止,当电池电压回落至VCR(3.8-4.1V)时,Cout变为高电平,T1导通充电继续,VCR小于VC一个定值,以防止电流频繁跳变。
当电池电压因放电而降低至设定值VD(2.3-2.5V)时,VD2翻转,以IC内部固定的短时间延时后,使Dout变为低电平,T2截止,放电停止。







当电路放电电流超过设定值或输出被短路时,过流、短路检测电路动作,使MOS管(T2)关断,电流截止。
该保护回路由两个MOSFET(T1、T2)和一个控制IC(N1)外加一些阻容元件构成。控制
IC负责监测电池电压与回路电流,并控制两个MOSFET的栅极,MOSFET在电路中起开关作用,分别控
制着充电回路与放电回路的导通与关断,C2为延时电容,该电路具有过充电保护、过放电保护、过电流保
护与短路保护功能,其工作原理分析如下:
1、正常状态
在正常状态下电路中N1的“CO”与“DO”脚都输出高电压,两个MOSFET都处于导通状态,电池可以自由地进行充电和放电,由于MOSFET的导通阻抗很小,通常小于30毫欧,因此其导通电阻对电路的性能影响很小。
此状态下保护电路的消耗电流为μA级,通常小于7μA。
2、过充电保护
锂离子电池要求的充电方式为恒流/恒压,在充电初期,为恒流充电,随着充电过程,电压会上升到4.2V(根据正极材料不同,有的电池要求恒压值为4.1V),转为恒压充电,直至电流越来越小。
电池在被充电过程中,如果充电器电路失去控制,会使电池电压超过4.2V后继续恒流充电,此时电池电压仍会继续上升,当电池电压被充电至超过4.3V时,电池的化学副反应将加剧,会导致电池损坏或出现安全问题。
在带有保护电路的电池中,当控制IC检测到电池电压达到4.28V(该值由控制IC决定,不同的IC有不同的值)时,其“CO”脚将由高电压转变为零电压,使T1由导通转为关断,从而切断了充电回路,使充电器无法再对电池进行充电,起到过充电保护作用。而此时由于T1自带的体二极管VD1的存在,电池可以通过该二极管对外部负载进行放电。
在控制IC检测到电池电压超过4.28V至发出关断T1信号之间,还有一段延时时间,该延时时间的长短由C2决定,通常设为1秒左右,以避免因干扰而造成误判断。
3、过放电保护
电池在对外部负载放电过程中,其电压会随着放电过程逐渐降低,当电池电压降至2.5V时,其容量已被完全放光,此时如果让电池继续对负载放电,将造成电池的永久性损坏。
在电池放电过程中,当控制IC检测到电池电压低于2.3V(该值由控制IC决定,不同的IC有不同的值)时,其“DO”脚将由高电压转变为零电压,使T2由导通转为关断,从而切断了放电回路,使电池无法再对负载进行放电,起到过放电保护作用。而此时由于T2自带的体二极管VD2的存在,充电器可以通过该二极管对电池进行充电。
由于在过放电保护状态下电池电压不能再降低,因此要求保护电路的消耗电流极小,此时控制IC会进入低功耗状态,整个保护电路耗电会小于0.1μA。在控制IC检测到电池电压低于2.3V至发出关断T2信号之间,也有一段延时时间,该延时时间的长短由C2决定,通常设为100毫秒左右,以避免因干扰而造成误判断。
4、过电流保护
由于锂离子电池的化学特性,电池生产厂家规定了其放电电流最大不能超过2C(C=电池容量/小时),当电池超过2C电流放电时,将会导致电池的永久性损坏或出现安全问题。
电池在对负载正常放电过程中,放电电流在经过串联的2个MOSFET时,由于MOSFET的导通阻抗,会在其两端产生一个电压,该电压值U=I*RDS*2,RDS为单个MOSFET导通阻抗,控制IC上的“V-”脚对该电压值进行检测,若负载因某种原因导致异常,使回路电流增大,当回路电流大到使U>0.1V(该值由控制IC决定,不同的IC有不同的值)时,其“DO”脚将由高电压转变为零电压,使T2由导通转为关断,从而切断了放电回路,使回路中电流为零,起到过电流保护作用。
在控制IC检测到过电流发生至发出关断T2信号之间,也有一段延时时间,该延时时间的长短由C2决定,通常为13毫秒左右,以避免因干扰而造成误判断。
在上述控制过程中可知,其过电流检测值大小不仅取决于控制IC的控制值,还取决于MOSFET的导通阻抗,当MOSFET导通阻抗越大时,对同样的控制IC,其过电流保护值越小。
5、短路保护
电池在对负载放电过程中,若回路电流大到使U>0.9V(该值由控制IC决定,不同的IC有不同的值)时,控制IC则判断为负载短路,其“DO”脚将迅速由高电压转变为零电压,使T2由导通转为关断,从而切断放电回路,起到短路保护作用。短路保护的延时时间极短,通常小于7微秒。其工作原理与过电流保护类似,只是判断方法不同,保护延时时间也不一样。
上一篇:怎样做好笔记本锂电池维护
下一篇:移动设备锂离子电池的管理










