钜大锂电 | 点击量:0次 | 2018年10月15日
亿纬锂能发布业绩预告修正公告,出让麦克韦尔股权获收益超5100万元
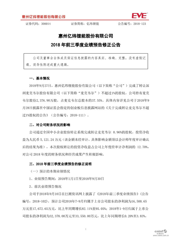
10月11日晚间,亿纬锂能发布业绩预告修正公告,上调前三季度归属于上市公司股东的净利润至3.65亿元–3.88亿元,同比增长13.00%-20.00%,而此前预告的净利润为3.24亿元-3.36亿元。其中预计第三季度实现净利润2.06亿元-2.29亿元。
关于业绩修正原因,亿纬锂能表示,报告期内公司通过全国中小企业股份转让系统完成转让麦克韦尔0.96%的股权,投资净收益为人民币5,121.24万元(该金额未经审计,具体影响金额须以会计师年度审计确认后的结果为准),产生的投资收益使得非经常性损益增加,带来净利润增长。公司2018年前三季度非经常性损益对公司净利润的影响金额预计在6500万元到7500万元之间。
近期,亿纬锂能发布公告加码锂电池业务,称公司拟非公开发行A股股票,数量不超过170,000,000股(含),募集资金总额不超过25亿元,扣除发行费用后,募集资金净额将全部用于“荆门亿纬创能储能动力锂离子电池项目”和“面向物联网应用的高性能锂离子电池项目”。
公告原文如下:












