钜大锂电 | 点击量:0次 | 2020年05月23日
开关电源的常见故障分析及维修
开关电源的主要电路是由:防雷电路,输入电磁干扰滤波器(ElectromagneticInterference,简称EMI),输入整流滤波电路,功率变换电路,脉宽调制(PWM)控制器电路,输出整流滤波电路组成。辅助电路有输入过压,欠压保护电路,输出过压,欠压保护电路,输出过流保护电路,输出短路保护电路等。开关电源的电路组成方框图如下:

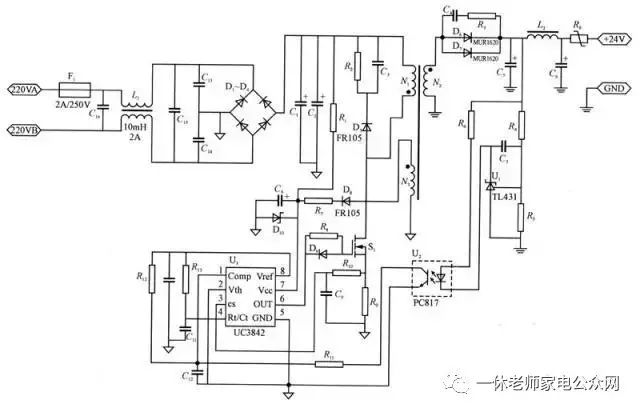
220V的交流电经交流滤波电路滤除外来的杂波信号,同时也防止电源本身产生的高频杂波对电网的干扰。再经二极管桥式整流电路和滤波电路,整流滤波后得到约300V的直流电,送给功率变换电路进行功率转换。功率变换电路中的开关功率管(IGBT)就在脉冲宽度调制(PWM)控制器(UC3842)输出的脉冲控制信号和驱动下,工作在“开”“关”状态,从而将300V直流电切换成宽度可变的高频脉冲电压。把高频脉冲电压送给高频变压器,高频变压器的次级(二次侧)就会感应出一定的高频脉冲交流电,并送给高频整流滤波电路进行整流,滤波。经高频整流滤波后便可得到我们所需的各种直流电压。输出电压下降或上升时,由取样电路将取样信号通过光电耦合器(PC817),送入控制电路,经过其内部调制,由控制电路的输出端将变宽的或变窄的驱动脉冲送到开关功率管的栅极(G极),使变换电路产生的高频脉冲方波也随之变宽或变窄,由此改变输出电压平均值的大小,从而使直流电压基本稳定在所须的电压值上。开关电源的电路原理图如下:

开关电源的常见故障分析及维修
由于开关电源的输入部分工作在高压,大电流的状态下,故障率最高,如高压大电流整流二极管,滤波电容,开关功率管等较易损坏。其次就是输出整流部分的整流二极管,保护二极管,滤波电容,限流电阻等较易损坏;再就是脉宽调制控制器的反馈部分和保护部分。
下面就对开关电源常见故障产生的原因作一分析及如何排除这些故障的维修方法。
一.保险丝熔断
一般情况下,保险丝熔断说明开关电源的内部电路存在短路或过流的故障。由于开关电源工作在高电压,大电流的状态下,直流滤波和变换振荡电路在高压状态工作时间太长,电压变化相对大。电网电压的波动,浪涌都会引起电源内电流瞬间增大而使保险丝熔断。重点应检查电源输入端的整流二极管,高压滤波电解电容,开关功率管,UC3842本身及外围元器件等。检查一下这些元器件有无击穿,开路,损坏,烧焦,炸裂等现象。
维修方法:首先仔细查看电路板上面的各个元件,看是否在这些元件的外表有没有被烧糊,有没有电解液溢出,闻一闻有没有异味。经看,闻之后,再用万用表进行检查。首先测量一下电源输入端的电阻值,若小于200K,则说明后端有局部短路现象,然后分别测量四只整流二极管正,反向电阻和两个限流电阻的阻值,看其有无短路或烧坏;然后再测量一下电源滤波电容是否能进行正常充放电,再就测量一下开关功率管是否击穿损坏,以及UC3842本身,及周围元件是否击穿,烧坏等。需要说明的一点是:因是在路测量,有可能会使测量结果有误,造成误判。因此必要时可把元器件焊下来再进行测量。如果仍然没有上述情况则测量一下输入电源线及输出电源线是否内部短路。一般情况下,熔断器熔断故障,整流二极管,电源滤波电容,开关功率管,UC3842是易损件,损坏的概率可达95%以上,一般着重检查一下这些元器件,就可很容易排除此类故障。
二.无直流电压输出或电压输出不稳定
如果保险丝是完好的,在有负载的情况下,各级直流电压无输出。这种情况主要是以下原因造成的:电源中出现开路,短路现象,过压,过流保护电路出现故障,振荡电路没有工作,电源负载过重,高频整流滤波电路中整流二极管被击穿,滤波电容漏电等。
维修方法:首先,用万用表测量一下高频变压器次级的各个元器件是否有损坏。在排除了高频整流二极管击穿、负载短路的情况后,然后在测量各输出端的直流电压,如果这时输出仍为零,则可以肯定是电源的控制电路出了故障。控制电路的两部分是集成开关电源控制器和过压保护电路。最后用万用表静态测量高频滤波电路中整流二极管及低压滤波电容是否损坏。如果确实相关的元件损坏,在更换好新的完好的元件后,开机测试,一般故障即可排除。需要说明的是:电源输出线断线或开焊,虚焊也会造成这种故障。在维修时应注意这一点。
三.电源负载能力差
电源负载能力差是一个常见的故障,一般都是出现在老式或是工作时间长的电源中,主要原因是各元器件老化,开关管的工作不稳定,没有及时进行散热等。此外还有稳压二极管发热漏电,整流二极管损坏等。
维修方法:用万用表着重检查一下稳压二极管,高压滤波电容,限流电阻有无变质等再仔细检查一下电路板上的所有焊点是否开焊,虚接等。把开焊的焊点重新焊牢,更换变质的元器件,一般故障即可排除。
四.无直流电压输出,但保险丝完好
这种现象说明开关电源未工作,或者工作后进入了保护状态。
维修方法:首先应判断一下开关电源的主控芯片UC3842是否处在工作状态或已经损坏。判断方法是这样的:加电测UC3842的第7脚对地电压,若测第8脚有+5V电压,1,2,4,6脚也有不同的电压,则说明电路已起振,UC3842基本正常;若7脚电压低,其余管脚无电压或不波动,则UC3842已损坏。UC3842芯片损坏最常见的是6,7脚对地击穿,5,7脚对地击穿和1,7脚对地击穿。如果这几只脚都为击穿,而开关电源还是不能正常启动,则UC3842必坏,应直接更换。若判断芯片未坏,则就着重检查开关功率管的栅极(G极)的限流电阻是否开焊,虚接,变值,变质以及开关功率管本身是否性能不良。除此之外,电源输出线也有可能断线或接触不良也会造成这种故障。因此在维修时也应注意检查一下。
五.有直流电压输出,但输出电压过高
这种故障往往来自于稳压取样和稳压控制电路出现故障所致。在开关电源中,直流输出、取样电阻、误差取样放大器(如LM324,LM358等)、光耦合器(PC817)、电源控制芯片(UC3842)等电路共同构成了一个闭合的控制环路,任何一处出问题都会导致输出电压升高。
维修方法:由于开关电源中有过压保护电路,输出电压过高首先会使过压保护电路动作。因此对于这种故障的维修,我们可以通过断开过压保护电路,使过压保护电路不起作用,在这时,测量开机瞬间的电源主电压。如果测量值比正常值高出IV以上,说明输出电压过高。我们应着重检查取样电阻是否变值或损坏,精密稳压放大器(TL431)或光耦合器(PC817)性能不良,变质或损坏;其中精密稳压放大器(TL431)极易损坏,我们可用下述方法对精密稳压放大器(TL431)作出好坏的判别:将TL431的参考端(Ref)与它的阴极(Cathode)相连,串10k的电阻,接入5V电压,若阳极(Anode)与阴极之间为2.5V,并且等待片刻还仍然为2.5V,则为好管,否则为坏管。
六.有直流电压输出,但输出直流电压过低
对于这种故障现象,根据维修经验可知,除稳压控制电路会引起输出电压过低外,还有一些原因会引起输出电压过低,主要有以下几点:
1.开关电源负载有短路故障。此时,应断开开关电源电路的所有负载,以区分是开关电源电路还是负载电路有故障。若断开负载电路电压输出正常,说明是负载过重;若仍不正常,说明开关电源电路有故障。
2.输出电压端整流二极管、滤波电容失效等,可以通过代换法进行判断。
3.开关功率管的性能下降,必然导致开关管不能正常导通,使电源的内阻增加,带负载能力下降。
4.开关功率管的源极(S极),通常接一个阻值很小,但功率很大的电阻,作为过流保护检测电阻,此电阻的阻值一般在0.2到0.8之间。此电阻如变值或开焊,接触不良也会造成输出电压过低的故障。
5.高频变压器不良,不但造成输出电压下降,还会造成开关功率管激励不足从而屡损开关管。
6.高压直流滤波电容不良,造成电源带负载能力差,一接负载输出电压便下降。
7.电源输出线接触不良,有一定的接触电阻,造成输出电压过低。
8.电网电压是否过低。虽然开关电源在低压下仍然可以输出额定的电压值,但当电网电压低于开关电源的最低电压限定值时,也会使输出电压过低。
维修方法:对于这种故障我们可以根据以上故障原因,来逐一进行排查。但在实际维修时,可根据实际情况来进行排查,不一定要逐一排查。首先用万用表检查一下高压直流滤波电容是否变质,容量是否下降,能否正常充放电。如无以上现象,则测量一下开关功率管的栅极(G极)的限流电阻以及源极(S极)的过流保护检测电阻是否变值,变质或开焊,接触不良。经判别后,若无问题,我们就检查一下高频变压器的铁芯是否完好无损。因在日常生活使用中,不可避免的重摔或重幢,使高频变压器的铁芯损坏。使高频变压器的磁通量,磁感应强度,以及磁路等都会受到很大的影响,造成传输的效率,能量将会大打折扣。由于高频变压器为了减小涡流,增大高频交流电的传输效率,它的铁芯是用软磁铁氧体制作而成的。这种磁性材料具有高的导磁率,但质脆,易碎。因此它的损坏率也是很高的。因此在维修时千万不要忘了检查此处,以免走弯路。除此之外还有可能就是输出滤波电容容量降低,甚至失容或开焊,虚接;电源输出限流电阻变值或虚接,电源输出线虚接等。在实际维修时,这些因素都不要放过,都应检查一下,以保证万无一失。
七.散热风扇不转
这种故障原因主要是由于控制风扇的三极管(8550或8050)损坏,或者风扇本身损坏或风叶被杂物卡住。但有些开关电源中采用的是智能散热,对于采用这种方式散热的开关电源,热敏电阻损坏的概率是很大的。
维修方法:首先用万用表测量一下控制风扇的三极管是否损坏,若测得此管未损坏那就有可能是风扇本身损坏。可以把风扇从电路板上拔下来,另外接上一个12V的直流电(注意正负极),看是否转动,并看有无异物卡住。若摆动几下风扇的电线,风扇就转动,则说明电线内部有断线或接头接触不良。若仍不转动,则风扇必坏。对于采用智能散热的开关电源来说,除按上述检查外,还应检查一下热敏电阻是否不良或损坏,开焊等。但要注意此热敏电阻为负温度系数的热敏电阻,更换时应注意。
上一篇:开关电源的工作原理的详细分析
下一篇:led开关电源工作原理是什么










